继续教育学院
              

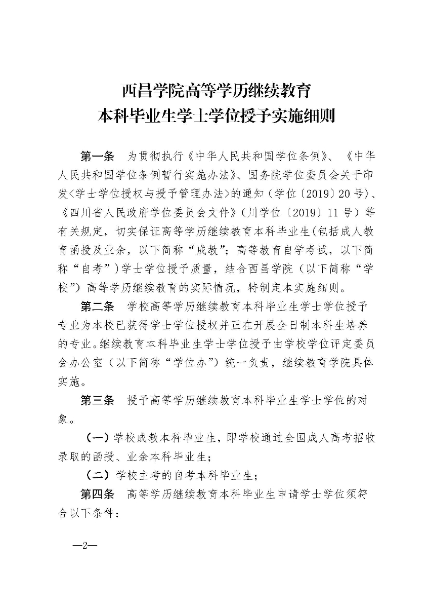
西昌学院高等学历继续教育本科毕业生学士学位授予实施细则


来源: 时间:2020年07月20日 点击率:  字体:增大 减小打印 】【 关闭

关于印发《西昌学院高等学历继续教育本科毕业生学士学位授予实施细则》的通知_页面_1

关于印发《西昌学院高等学历继续教育本科毕业生学士学位授予实施细则》的通知_页面_2

关于印发《西昌学院高等学历继续教育本科毕业生学士学位授予实施细则》的通知_页面_3

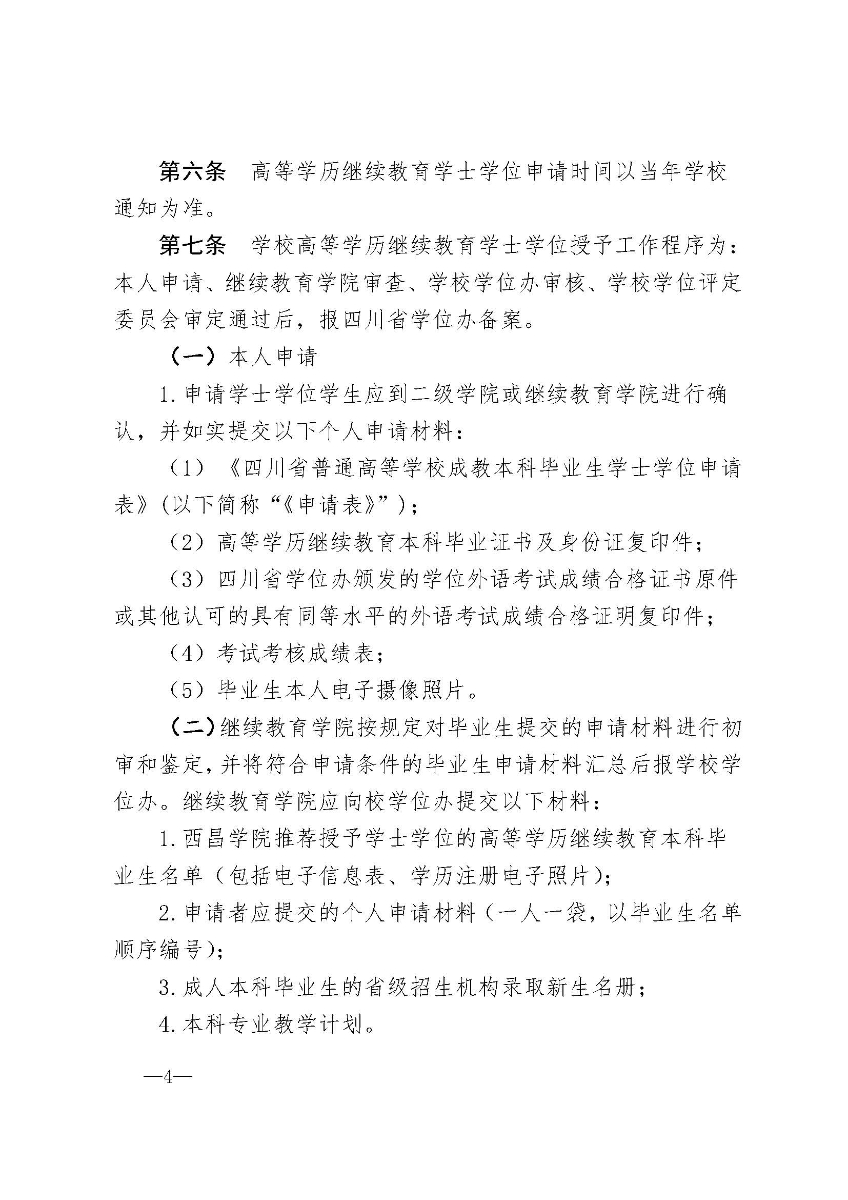
关于印发《西昌学院高等学历继续教育本科毕业生学士学位授予实施细则》的通知_页面_4

关于印发《西昌学院高等学历继续教育本科毕业生学士学位授予实施细则》的通知_页面_5

上一篇:
下一篇:

地址:四川省西昌市文汇北路96号

邮编:615000

联系电话:0834-3235153

网站维护:西昌学院网络信息中心

管理员信箱

邮箱:jxjyxy@xcc.edu.cn

蜀ICP备05008540号 川公网安备51340102000022号 版权所有(c)西昌学院
Baidu
map